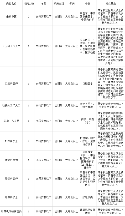
鼓楼区华大街道社区卫生服务中心(地址:鼓楼区北大路36号 )因工作需要,现向社会诚聘13名工作人员(非正式编制的劳务派遣人员),具体要求如下:

一、岗位要求
应聘者应提供以下证件 :
1.报名表及身份证、毕业证书、专业技术资格证书、从业资格证书等相关证件原件、复印件备查;2.提供学历证书等电子注册备案表;3.年龄超过35周岁者需提供社保缴交证明,保证到退休年龄社保最低缴费年限可达15年。并保证所提供材料的真实性;4.报到时需提供入职前15天内核酸检测阴性报告。
二、综合要求
1、遵纪守法,品行端正,具有良好思想道德和职业道德素质; 爱岗敬业,富有团队合作精神;
2、取得国家承认的相应学历,具备应聘岗位资格;
3、身体健康,能胜任岗位工作,能熟练操作电脑;
4、具有各医院、社区卫生服务中心、社区站、卫生院工作经验者优先。
三、工资待遇
按照鼓楼区卫健系统编外人员工资及奖励性绩效的标准(试行)执行(月工资中含单位应负担的五险一金)。
四、有意者可将准确填写的报名表电子文档发至191318598@qq.com邮箱(邮件主题:姓名+报考岗位),招聘截止日期:2021年1月26日下午17:30,面试时间:2021年2月2日下午2:30(若有更改将另行通知),请报名者在招聘截止日期之前将相关纸质材料交至我中心(复核原件,交复印件),逾期未能提供者,视为自动放弃面试资格。
联系电话:87814790
联系人:林女士
地址:鼓楼区北大路36号华大街道社区卫生服务中心
鼓楼区华大街道社区卫生服务中心
2021年1月18日
